自适应增益光电探测电路设计

Adaptive Gain Photoelectric Detection Circuit Design

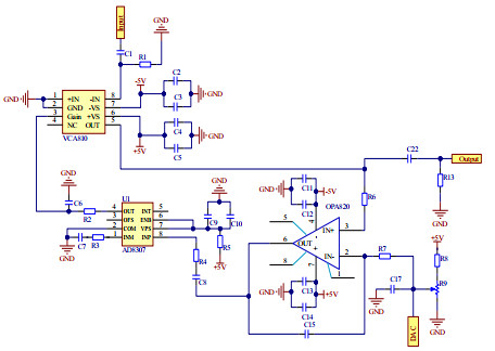
  • 摘要: 在激光模拟实兵对抗系统中,为解决传统光电探测电路受环境影响大,系统不稳定、检测效能低的问题,设计了一种基于单片机的增益自适应光电探测电路。在传统光电探测电路的基础上改用两个对称分布的跨阻放大反馈电路,消除光电探测器偏置分量,抑制前置放大电路的系统噪声;采用自动增益控制电路使不同射击距离下输出信号幅值保持稳定;采用多级滤波的方式去除信号的直流分量并有效抑制背景噪声,为信号的进一步处理提供准备。通过实验验证与TINA-TI仿真分析结果表明,该光电探测电路可以实现增益自适应变化,在不同入射距离下输出电压幅值基本稳定在2 V左右。其性能明显优于传统固定增益电路,极大地提高了对光电信号的探测能力,该结果验证了本文提出的光电探测电路设计的科学性和可行性。

     

    Abstract: In laser simulation combat systems, the traditional photoelectric detection circuit is significantly affected by the environment, the system is unstable, and the detection efficiency is low. To solve this problem, a gain-adaptive photoelectric detection circuit based on a single-chip microcomputer was designed according to the principle of photoelectric signal detection. Based on a traditional photoelectric detection circuit, two symmetrically distributed transimpedance amplification feedback circuits were used to eliminate the bias of the photodetector and suppress the system noise of the preamplifier circuit. An automatic gain-control circuit was used to stabilize the output signal amplitude at different shooting distances. The multistage filtering method was used to remove the DC component of the signal and effectively suppress the background noise, providing preparation for further signal processing. Experimental verification and TINA-TI simulation analysis show that the photoelectric detection circuit achieves an adaptive gain change, and the output voltage amplitude is stable at approximately 2 V at different incident distances. Its performance is clearly better than that of a traditional fixed-gain circuit, significantly improving the detection ability of the photoelectric signal. The results verified the scientific nature and feasibility of the proposed photoelectric detection circuit design.

     

/

返回文章
返回