用于激光软钎焊温度测量的高精度红外辐射测温装置

High-precision IR Radiation Temperature Measurement Device for Laser Soldering Temperature Measurement

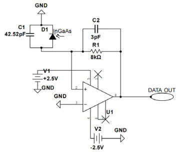
  • 摘要: 在激光软钎焊加工过程中,实时精准测量焊点温度并调节半导体激光器的输出功率对于保证焊接质量至关重要。为避免因温度测量误差过大或测量速度过慢导致的焊点焦灼、虚焊和假焊等故障,本文设计了用于激光软钎焊的高精度红外辐射测温装置。首先描述了红外辐射测温装置的原理,并阐述了红外辐射信号转换电路设计方法,其次介绍了本文中所用的无限脉冲响应Butterworth型滤波器信号处理方法——无限脉冲响应滤波器Butterworth型;最后,通过实验分析并验证了本装置的性能。实验表明,本装置适用于激光软钎焊焊点温度的非接触测量,在标准黑体炉70~260℃范围内测试区间,误差基本处于±2℃之内,最大误差为2%,在激光软钎焊加工过程中,整体平均误差小于0.8%,可广泛应用于激光软钎焊领域。

     

    Abstract: In the laser soldering process, real-time measurement of the solder joint temperature and adjustment of the output power of the semiconductor laser are crucial for ensuring welding quality. To avoid faults such as solder scorching, virtual soldering, and false soldering caused by excessive temperature measurement errors or slow measurement speeds, a high-precision IR radiation temperature measurement device is designed. First, the principles of IR radiation temperature measurement are introduced, and the design method of the IR radiation signal conversion circuit is explained. Second, the primary signal processing method used in this study, which is a Butterworth-type infinite impulse response filter, is introduced. Finally, the performance of the device is validated through experimental analysis. The experiments demonstrate that the IR radiation temperature measurement device designed in this study is suitable for non-contact measurement of solder joint temperature in laser soldering, with a maximum error of 2℃ within the test range of 70-260℃ in a standard blackbody furnace. During the laser soldering process, the highest temperature error is less than 0.6%, making it widely applicable to the field of laser soldering.

     

/

返回文章
返回